逃税将受到怎样的处罚?
①逃避缴纳税款数额较大并且占应纳税额百分之十以上的,处三年以下有期徒刑或者拘役,并处罚金。②数额巨大并且占应纳税额百分之三十以上的,处三年以上七年以下有期徒刑,并处罚金。
③经税务机关依法下达追缴通知后,补缴应纳税款,缴纳滞纳金,已受行政处罚的,不予追究刑事责任,但是,五年内曾因逃避缴纳税款受过刑事处罚或者被税务机关给予二次以上行政处罚的除外。
喝口水压压惊,看看“费改税”好的一面
除此外,排污费和环保税还有其他不同之处。据介绍,环保税增加了企业减排的税收减免档次。
☞现行排污费制度
只规定了一档减排税收减免,即:纳税人排放应税大气污染物或者水污染物的浓度值低于规定标准50%的,减半征收环境保护税。
☞环境保护税法
增设了一档减排税收减免,即:纳税人排放应税大气污染物或者水污染物的浓度值低于规定标准30%的,减按75%征收环境保护税。
财政部税政司司长王建凡解释“税负平移”原则时说,环保税和其他的税收有一些不同。“企业履行环保责任,减少污染物排放了,就可以少缴税,从这个意义上讲,这个负担的平转是适当的。”
听到这里,是不是心里大大的松了一口气?
收环保税,搞养殖的朋友如何应对?
近年来,中国多地冬季空气污染指数“爆表”,污染治理与环境保护迫在眉睫。《环保税法》自2018年1月1日起施行。之所以设置一年多的过渡期,王建凡表示,环保税是新开征的税种,收费与征税两套制度要进行转换,政策和征管方面确需做准备工作。
在这一年的时间里,各位养殖户朋友可要抓紧时间应该即将到来的变化,小编建议,尽快调整产业结构,节能减排是王道,另外你还可以关注下“沼气利用”的相关方面。
△ 沼气池。把粪便利用起来,除了前期投入会增大,好像没有别的弊端了吧?
以养猪为例,大概要交多少环保税呢?
别着急,不是所有养殖户都要交税。那么,究竟什么样的养猪户需要缴税?要缴多少钱呢?

※以养猪为例,征收的界限范围是500头,也就是500头以上的养猪场,就会被划为征税范围。

现在纳税额度还在争议中,不过我们也可以根据草案中的当量值(纳税单位)来估算下:
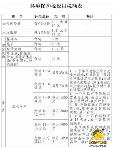
大气污染每当量纳税1.2元,水污染每当量纳税1.4元,固体废物污染没吨纳税1签约,噪音污染超过标准分贝每月缴纳350-1万元不等。如果每头猪1当量,拥有一头500头的猪场,其应缴税额为:500头猪x1当量x(1.2+1.4)元=1300元,如果算上固体粪污等,每头猪至少应缴税2.6元以上。
虽然,现在生猪养殖情况并不乐观,原本很多未解决的问题再加上环保税开征,会给养猪户很大负担。不过,就像上文所说的,做好节能减排,获得税收减免政策的支持,你的养殖场应该安全度过这股浪潮。


