据巨潮资讯称,新希望六和股份有限公司(以下简称“公司”)第七届董事会第二十四次会议于 2018 年 2 月 13 日以通讯表决方式召开。审议并通过了如下议案:
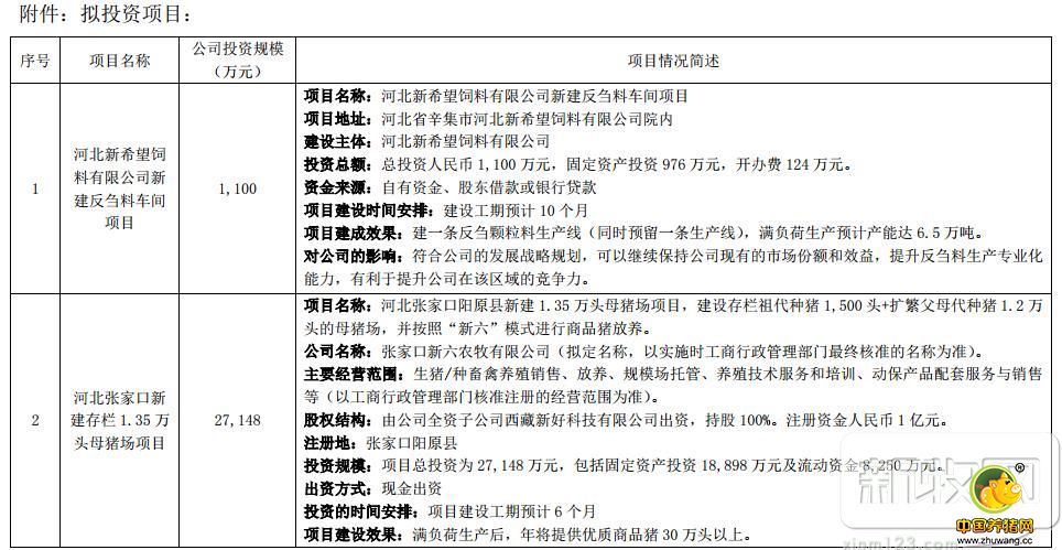
(一)审议并通过了“关于河北新希望饲料有限公司新建反刍料车间项目的议案”
为了促进公司的反刍饲料加工、养殖业务的发展,优化饲料业务产品结构,提升专业化生产能力,经调研论证,拟在河北新希望饲料有限公司新建反刍料车间,项目投资总额拟为 1,100 万元( 具体情况详见附件)。
(二)审议并通过了“关于河北张家口新建存栏 1.35 万头母猪场项目的议案”
为了充分发挥环渤海区综合优势,根据公司生猪产业发展战略,公司拟在河北省张家口市新建存栏祖代种猪 1,500 头+扩繁父母代种猪 1.2 万头的母猪场。项目满负荷生产后,年可提供断奶仔猪 30 万头以上。本项目占地为 1,200 亩,总投资 27,148 万元,包括固定资产投资 18,898 万元及流动资金 8,250 万元( 具体情况详见附件)。
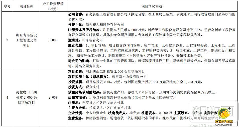
(三)审议并通过了“关于山东青岛新设工程管理公司项目的议案”
为实施好公司发展战略,在提升公司竞争力的同时抓住近年来农业生产供给侧结构性改革的机遇,特别是规模化、现代化养殖大发展中的农机设备、养殖设施、食品加工装备技术升级的市场机会, 以及支持公司各方面投资项目建设,公司准备打造专业化的工程建设团队,在山东省青岛市注册成立一家工程管理公司,注册资金 5,000 万元( 具体情况详见附件)。
( 四)审议并通过了“关于河北唐山二期租赁 2,000 头母猪场项目的议案”
按照公司生猪产业发展规划,公司拟在河北省唐山市乐亭县原租赁猪场项目中(一期项目已于 2016 年 6 月 29 日经公司第七届董事会第三次会议审议通过,项目投资金额为 1,000 万元,一期租赁猪场容纳父母代 1,200 头)扩大租赁父母代种猪 2,000 头。项目满负荷生产后,年可提供断奶仔猪 8 万头以上。本项目占地 160 亩,总投资拟为2,067 万元,包括固定资产投资 864 万元及流动资金 1,203 万元( 具体情况详见附件)。




