劲爆消息!金新农5月21日发布公告称,其控股股东新疆成农远大拟以19.34亿元,将占上市公司股本总额29.9%的股份转让给江西双胞胎控股公司!那么,新疆成农远大为何要卖掉持有金新农的股份,双胞胎收购金新农是否为了借壳上市?
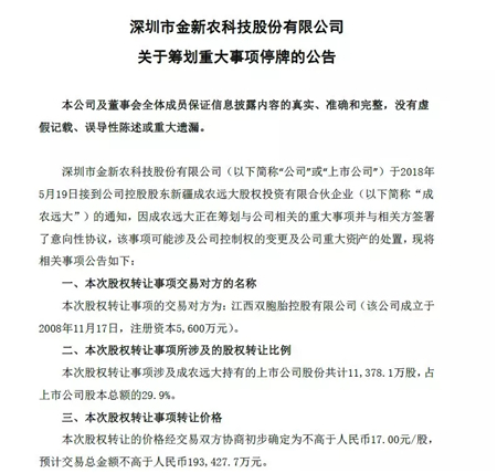
2018年5月21日,金新农发布公告,因控股股东新疆成农远大拟向江西双胞胎控股公司转让所持有上市公司股份11378.1万股,占上市公司股本总额的29.9%,预计交易总金额不超过19.34亿元。
公告称新疆成农远大正在筹划与公司相关的重大事项并与相关方签署了意向性协议,该事项可能涉及公司控制权的变更及公司重大资产的处置。
金新农股票自2018年5月21日开市起停牌,本次停牌时间不超过10个交易日,并承诺将在2018年6月4日当天开市复牌。

一、双胞胎或将借壳上市
金新农成立于1999年,作为国内较早进入教槽料领域的企业,金新农在2011年于深交所上市。而双胞胎是全国猪料产销量最高的饲料企业,2017年销量高达900万吨,是名副其实的行业巨头。
有行业人士认为,收购份额刚好是29.9%,没有触碰到要约收购红线,说明双胞胎不打算全面收购金新农。
也有饲料企业高管告诉农财宝典新牧网记者,双胞胎就是为了借壳上市,先成为第一大股东,再后续慢慢操作上市。“有实力的饲料企业,实现借壳上市,远比自己申请IPO来得更快,也更有利于企业发展”,行业人士这样评论。
至于控股股东新疆成农远大为何要卖掉持有金新农的股份,有知情人士告诉农财宝典新牧网记者,原因很复杂,股东对回报的期望高于目前水平。根据金新农2017年年报,归属于上市股东的净利润为6766万元,同比下降57.4%。金新农2018年一季度报显示,归属于上市股东的净利润1864万元,同比下降46%。
早在2014年-2016年间,新疆成农远大通过深圳证券交易系统以大宗交易方式累计减持公司5.54%股份,但因没有及时履行信息披露业务,违反相关规定,被迫终止减持计划。可见,新疆成农远大早有意向减持。而目前,猪价行情低迷,金新农更是压力倍增。

二、双胞胎上市仍需时间
某饲料企业高管告诉农财宝典新牧网记者,金新农虽然上市了,但是规模一直做不大,并且去年净利润下滑,有退市的风险。双胞胎虽然体量大,但是一直很难进入规模猪场,同时作为一家单一的全价料企业也很难上市。并且现在大环境的虚拟经济比实体经济更厉害,双胞胎这么大的盘子,需要资产证劵化,以保证后续往产业链发展,有足够的资金来源。
也有人预估,双胞胎养猪需耗费大量资金,这次收购是为了双胞胎养殖板块上市,否则上市没有意义。证券机构相关人员则表示,现在证监会对于借壳上市的标准和IPO一样严格,双胞胎目前还没有完全达到上市审核标准,短期内通过金新农借壳上市可能性很小,但有可能将一部分优质资产注入金新农。
从双胞胎收购金新农29.9%股权这件事也可以看出,饲料行业的竞争,已经不仅仅停留在大型饲料企业兼并中小饲料企业,而是演变为饲料巨头之间的收购,包括之前海大收购山东大信,也是信号之一,让行业人士不得不感叹寡头时代的到来。


