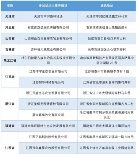
农业农村部6月13日公布了2018年全国兽用抗菌药使用减量化行动试点养殖场名单,其中包括生猪养殖场26家,占到总数的四分之一还多。
在养殖场自愿报名、各省级畜牧兽医行政管理部门初审和推荐的基础上,经农业农村部研究审核,共确定了100家养殖场作为试点,涵盖了蛋鸡、肉鸡、肉鸭、生猪、奶牛、肉牛、肉羊等主要畜禽品种。

根据该部的试点方案,6月底前,中国兽医药品监察所将完成试点工作成效评价方案和标准制定工作。全年各有关单位组织开展技术培训和宣传活动。
2019年和2020年,农业农村部将分别启动实施第二批和第三批试点工作,并组织对上一年的试点养殖场开展试点成效评定推介工作,发布兽用抗菌药使用减量化达标养殖场推介名单。
试点方案确定的总体目标是,力争通过3年时间,减少使用抗菌药类药物饲料添加剂,兽用抗菌药使用量实现“零增长”,兽药残留和动物细菌耐药问题得到有效控制。
附:2018年全国兽用抗菌药使用减量化行动试点生猪养殖场名单





